中洲半岛城邦三期业主房屋车库开裂漏水成“水帘洞”,开发商:问题不大
本篇文章4627字,读完约12分钟
直到2021年5月,惠州市博罗县罗阳街道中洲半岛城邦三期还是个安静的居民住宅区,业主们深以为在博罗这山好水好领导好的城市里,能够一直安居乐业。2021年8月,随着中洲半岛城邦六期的爆破声响起,业主们就遇到了接连不断的麻烦事.....



相关卫视2021年9月关于此事件的新闻报道
在315消费者权益日临近的期间,本网接受到了数不清的惠州博罗县中洲半岛城邦的业主投诉与求助:
骆先生无奈表示:“我们是在一年多前入住中洲半岛城邦的,交房还不到两年时间,就出现了各种质量问题。小区车库以及走火通道现在已经严重掉灰,而且已经发生了多起砸人砸车事件。”


图片为中洲半岛城邦三期19栋车库
业主方女士表示:“三期楼盘的外墙面和楼板也出现开裂现象,部分房屋和车库都会渗水,同时我们查看发现,开发商当初并没有按照审定的规划许可图纸进行建设,这就是货不对板!”


部分开裂、下沉、渗水、掉灰照片


楼顶开裂:开发商多次修补,还是继续开裂

多方代表看车库漏水
另外,小区两个出入口岗亭未按规定建设,物业管理困难,开发商和物业相互推脱;平时有大量车辆违停在消防应急通道,特别是上学放学的时候业主更是苦不堪言。
大量车辆直接堵在家门口,一旦发生紧急情况,救援车辆更是进不来。


据反映,中洲半岛城邦三期并没有按照原来的规划建设。业主谢先生称,购房时最受期待的商业配套被减少,销售时提到的山体公园现在被铲平。本身是被山体公园而吸引来购房的谢先生表示不能接受。

中洲半岛城邦宣传文案中的山体公园


未开发的山体公园原貌图


小区花园自行车通道下面开裂
预购房时销售的热情形成鲜明对比的是房屋质量千疮百孔、触目惊心以及物业消极应对,这样的落差感寒了中洲半岛城邦三期众业主的心。
房屋货不对板 开裂渗水无人理?开发商称:问题不大,经现场初步判断可进行修复处理

外墙渗水


装修好之后,厨房、洗手间墙面砖开裂、空鼓
收房2年内就出现多家住户房屋房屋空鼓、开裂问题,究竟是中洲半岛城邦六期的爆破开发引起的房屋受损还是中洲的房屋质量本身就不合格,才导致入住不到两年因质量引发的中洲业主维权事件频发呢?


在2021年11月3日,博罗县住建局、自然资源局、信访办、城镇派出所、中洲开发商、罗阳街道办、中航建筑工程有限公司、华基物业、业主代表及其他到场业主(地点东江之光营销中心)通过会议商议并集体决议通过,选取了2家检测机构对三期进行安全检测,同时住建局朱耀昌会上明确回复,检测产生的检测费用由开发商负责,如果开发商不负责,则由政府负责,任何情况下都不用业主负责。
而开发商针对此也作出回应:惠州市博罗县江山美苑六期土石方爆破工程施工任务是由广东中人集团建设有限公司承接并组织施工的,我司并未进入开发建阶段。因此责任主体不在我司,在协调会上我司未同意检测鉴定费用由我司支付。而且,业主代表、中航、中人集团等三方未对鉴定范围达成一致意见。但是考虑到业主的实际诉求,我司一直以来积极沟通协调,责成中航建筑工程有限公司先行聘请第三方检测机构进行检测以达到弄清情况,确保安全的目的,但是检测过程遭到了部分业主的反对和阻拦。另外,据了解,会议选定的上海检测单位因受疫情影响暂时无法出沪安排现场勘探等事宜。
2021年12月28日业主代表得知中洲开发商自己找了惠州本地公司计划强行检测后,发出公告张贴在小区各区域:



对于业主不能接受单方检测此事,开发商积极回应称:我们很能理解。政府有关部门也组织过几方协调会,相信这个最终肯定还是会有一个解决办法,需要看最后处理情况。目前其他能做的部分,我们肯定会先推动,因为毕竟我们现在还没到这个地块的开发建设阶段。
业主们本次维权的诉求很明确,希望开裂问题按照11.3决议精神处理,解决检测、修复、延保几大问题。
对于质量问题,中洲半岛城邦(江山美苑)开发商的解释是:江山美苑项目收购后于2019年12月20日到23日进行整体交付,集中入伙期间到访收楼率达97%,交付期间业主对于小区及房屋情况相对比较认可。目前小区交付已有两年时间,可能存在业主反馈的一些房屋瑕疵问题需要进行维修处理的。业主反馈的房屋空鼓、开裂问题,均有相应的质量维保要求和规范,我司会积极履行维保义务,该处理的一定会处理到位。只不过目前因为检测事宜,双方暂未达成一致意见情况下,部分业主暂时不允许先进场维修,目前我们也在积极沟通处理当中。只要是业主允许维修,我司一定会积极跟进处理。
开发商:“我司一直都非常关注业主的入住体验,不仅是交付初期,随着业主入住时间变化,一些入住后的需求也会关注到。小区现已交付两年多时间,业主对小区的配套的需求肯定也会有所变化,所以我司前期也做过一些针对性的品质提升事项:
1.园林照明设备:主要功能区增加高杆景观照明设备。
2.防护围栏:根据业主的要求,局部增设隔离围栏,方便管理。
3.标识标牌:与业主沟通后,根据业主意见对小区标识标牌进行补充和更换,增加入户大堂防撞条。
我司深耕惠州多年,一直以来非常重视项目的口碑和业主的满意度。自2017年收购该项目以来,在有关部门的支持和指导下、在长期的努力经营下,在几年的时间内将该项目从之前情况较为复杂的问题楼盘打造成了片区的标杆项目。作为开发企业,业主是我们最宝贵的资源,我们愿意与业主保持理性友好的沟通,在合法合规前提下对于业主提出的合理化需求,会酌情进行提升。”
房企要卖好房,售后的完善同样不容忽视。一套房对于很多业主来说是大半辈子的积蓄,住房问题事关社会秩序的稳定。
而品质提升的真实情况,就要见仁见智了,小区业主对此并不认可:“开裂裂得这么厉害,且户数多,他们只做修整的话,安全无法得到保障及确认。”骆先生对开发商的说辞并不买账,“开发商他们不肯检测,只想直接抹灰把裂缝抹掉。已经有很多户被开发商联合物业私自修复了,我们跟其他业主确认过的。他们所做的提升,一是用油漆刷车库。这周刷完,下周掉漆。二是园林灯光。做了可能都没6盏,近期已经坏了一大半。三是所做的围栏。小孩一推就坏,生锈。四是要求他们做led灯,他们全部都做高耗能灯。”
6米宽的红线内道路承载6千人?
开发商称业主意见一致时 可按规划方案恢复

图为中洲半岛城邦三期红线用地内道路岗亭及道闸
2019年2月,一条划到三期的红线规划内的道路旁(三期的地下车库的出入口),规划了一个菜市场,在菜市场旁边规划了六期的小区出入口。一条只有6米的道路,要承担三个小区出入口、菜市场、学校的出入。

中洲半岛城邦六期规划图,红色圈部分规划了肉菜市场







三期红线内道路图
“开发商说要在道路中间把菜市场往里推12米,但无论怎么推,道路两头都是小的,呈橄榄形形状。无论它中间的腹地有多大,所有的逃生都必须要通过江边或者是惠博大道来逃生,我们认为这个规划存在严重消防缺陷。”为小区内部路的使用情况而忧心的骆先生表示。

位于小区红线内的消防车道
业主方女士说:“四期的规划是从我们还没交付的时候,2019年2月份开始变更,我们是等到2019年12月30日才交了房,然后我们才知道四期、五期已经被变更了规划,增加门楼,本来小区是可以相互走动的,增加了门楼之后,他们的物业不给我们过去。”

位于小区红线内的消防车道
“开发商希望3期4期6期和学校共用,一条6米宽的道路承担接近6千人的使用”方女士称。

业主们反映:不仅仅是江山美苑(中洲半岛城邦)社区规划在三期业主购房后遭到开发商多次更改,且每次更改开发商并未提前告知过三期业主,更糟心的是连地下车库消防救援出口通道都不是按照规定建设的,现在业主们车辆都是逆行行驶,安全隐患巨大。
从业主提供的博罗县住建局、自然资源局提供的报建图可清楚地看到:当前江山美苑三期地下车库消防通道被改道、车库层高与报建不符(负一、二层均少了1.9米)、花园绿化种植、三期红线规划用地内岗亭道闸均未按图纸建设,却通过了相关部门的验收。
下图所示业主提供的图纸中绿色圆圈为单行线,业主反对的原因是现在的逆行大大增加了不安全因素。

此车道没依照规划图施工

车库负一层负二层开挖深度不足,少1.9米,业主很担心基桩挖不够深会影响整体结构安全。

本应建设地下室出入道的区域实际没有建设此出入道


图中红线为规划的道路方向

对业主要求按照报建规划建设红线道路、车库出入口、车库标高的诉求,开发商目前的回应是:四期未做规划变更,因目前滨江路未全段开通,旁边博罗中学中洲实验学校有一定车辆回转需求,因该小区是为业主打造的重要教育配套资源,考虑到现阶段的通行需求,所以目前是暂时开放。在业主意见一致情况下,可按规划方案恢复到位。
小区大门、周边配套不见了?
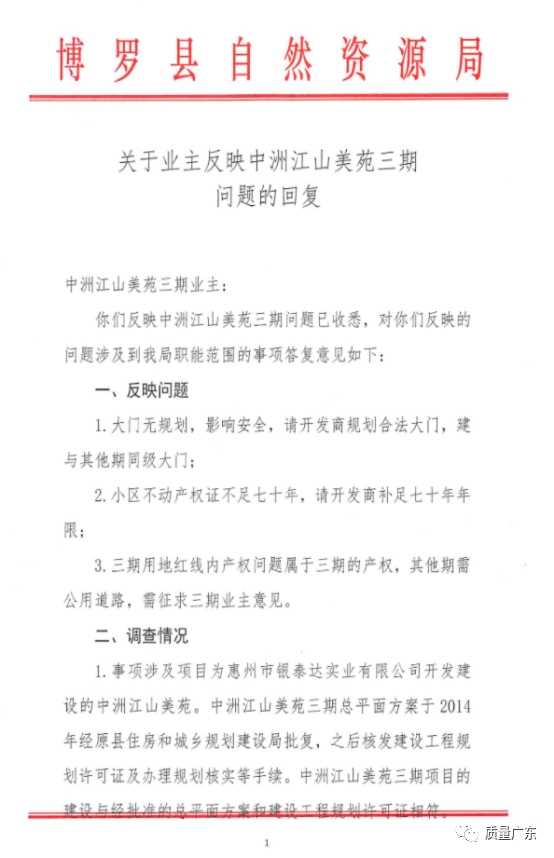
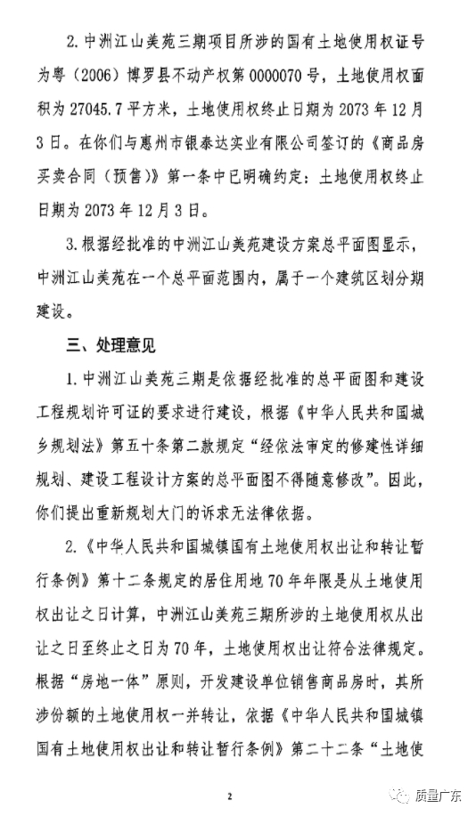
自然资源局已做书面回复
在小区配套与大门上,业主们仍持质疑的态度,业主们认为开发商并没有尽到购房前对业主说明清楚情况的责任,相关更改规划并未按照《商品房买卖合同》约定的内容,书面告知三期业主。
有业主称:现在开发商经过5次调规,把对业主有利的园林公园、酒店、商业体全部取消,把6期改成40层高层。业主们认为开发商已经涉及虚假宣传,有沙盘照片、规划图纸为证。


在中洲半岛城邦前期宣传文案中开发商也有对山体公园的相关承诺



原规划的山体公园


原规划的山体公园已因六期开发被夷为平地

业主们表示:对购房者有利的商业,全部被取消,开发商给出的解释是因为增加了学校10个班
业主骆先生透露,购房时小区为大社区规划,无大门设计:“我们小区之前相当于是全开放的,来了就能进”

“我们购买时比周边的房子均价高了2000多,连一个大门都不配套,这能符合常理吗?”骆先生感到很不理解。

业主发现没大门之后投诉,开发商补建的门
业主指出六期开发中洲未办理环保相关审批手续:

六期工地大门没有展示环评公告

2021年10月18日 业主询问有无环保审批
开发商对此也作出了细致解答:江山美苑三期项目系依据经批准的总平面图和建设工程规划许可证等文件要求进行建设,在销售过程中亦在销售现场公示了相关文件。在依法通过竣工验收合格并取得了竣工验收备案文件后于2019年12月20日至12月23日期间交付给业主使用。我司按图施工、依法获得相关竣工验收备案文件、依法依约向业主完成交付。前期并无门楼设计展示,业主在收楼时并未因配套设施与购房时存在落差或者因配套设施不足等问题而提出任何异议或者拒绝收楼。现阶段业主要求在没有规划许可的情况下另外增设门楼不符合相关规范要求。且该问题博罗县自然资源局已于2021年10月29日做出书面回复。



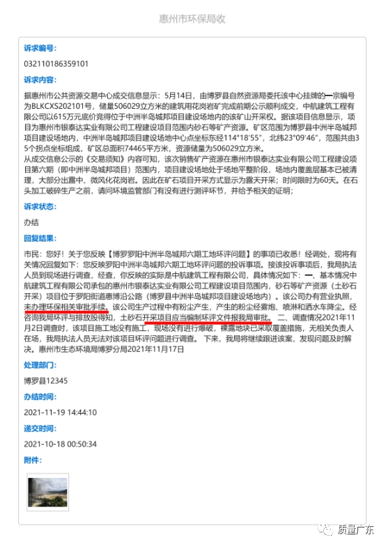
三期业主诉求问题政府回复
业主骆先生表示:“如果红线规划道路按规定设置岗亭后,交还三期单独使用,我们便对大门不再诉求。根据民法典规定,宗地上道路及绿化配套属于全体业主共有,现在中洲单方面改变宗地管理,一个宗地出现2个物业公司。我们享受不到4-5-6期的绿化及其他配套。他们再使用三期红线内道路于情于法均无理。”
建筑工程关乎国计民生,住房是业主们生活的必需品。小区房屋质量、交通规划的好坏直接影响了业主们的安全和与各方的和谐关系的建立。中洲半岛城邦的责任主体中洲应该切实加强对房屋质量的检测管理,不忽视业主的每一个“小问题”,真正把质量管理落实到业主满意的实处,从源头上消除或者减少房屋、安全隐患的发生,解决这一问题,中洲作为惠州市银泰达实业有限公司的收购方,不仅可以树立企业形象,确保开发商自身利益,还可以减少业主与开发商、物业公司的矛盾,促进社会的和谐稳定发展。
标题:中洲半岛城邦三期业主房屋车库开裂漏水成“水帘洞”,开发商:问题不大 地址:http://www.leixj.com/new/50302.html
上一篇:乘行业东风 元道通信奋起直上



















